产品类别

联系我们

上海公司电话: 021-64909136/37/38/39   

公司联系手机 : 13341784708(苏经理)/13341743553(唐经理)

上海公司邮箱: haiyue@haiyuetest.com

上海公司传真: 021-64901064

上海公司QQ: 3321278991

上海公司邮编: 201109

上海公司地址: 上海市闵行区吴泾镇和爱路22弄40号(宝龙企业公馆)


心电/脑电/穿戴及血压测试设备(姜经理):13817428890


广东公司电话: 020-32051806

广东公司手机(曾经理): 18664892908

广东公司邮编: 510663

广东公司传真: 020-32051809

广东公司地址: 广州市科学城科学大道80号 绿地中央广场D栋1706室

 

公司网站1:

公司网站2:www.haiyuetest.cn

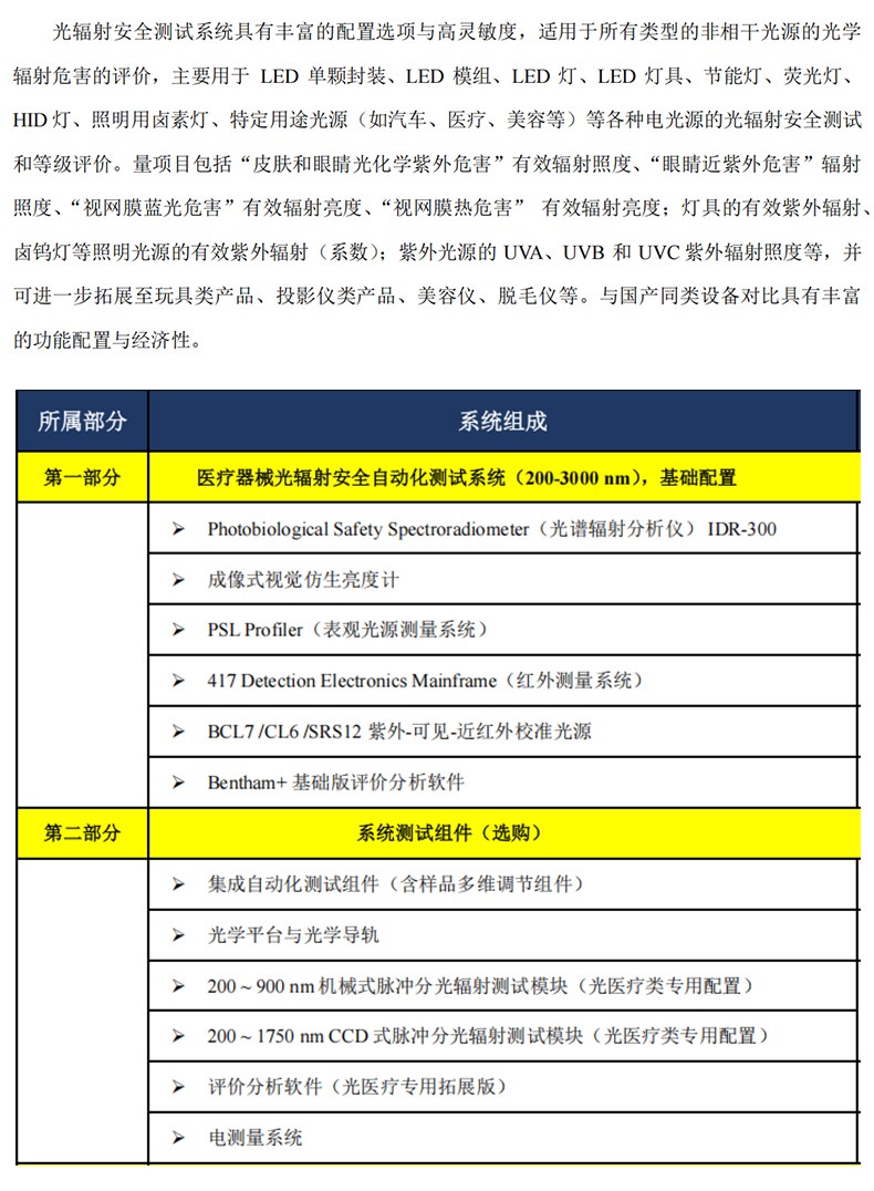
光生物安全测试系统HY-IDR-300

光生物安全测试系统HY-IDR-300

光生物安全测试系统用于评估光源光生物安全性的物理性能测试仪器

产品详情


询盘